[汽车之家 资讯] 近日,广汽传祺对外发布了旗下全新硬派越野SUV的官方谍照,该车内部代号“T75”,不仅采用当下热门的方盒子车身设计,还将配备插混动力系统与全新数字底盘,可实现全场景越野行驶。据悉,这款新车会在4月24日开幕的2026北京车展上正式发布。

从此次曝光的官方谍照能够看出,传祺这款全新硬派越野SUV拥有方正的车身轮廓,前脸预计采用封闭式设计,两侧前大灯组旁搭配了纵向排布的三颗日间行车灯,视觉辨识度拉满。值得注意的是,新车车顶前部位置疑似安装了激光雷达,前翼子板处也配备了传感器硬件,由此推测该车有望搭载高阶辅助驾驶功能。

车身侧面的设计同样契合硬派越野的定位,宽大且外抛的轮眉、AT越野轮胎、侧踏板以及悬浮式外后视镜等配置一应俱全,机械式门把手与车身保持齐平的设计,让侧面线条更显规整。据官方介绍,新车搭载的插混动力系统,对应设置了加油口和充电口,且两个接口分别布局在车身两侧的后翼子板位置。

车尾部分,新车大概率采用纵置尾灯组的造型设计,车尾门处配备了外挂式备胎,备胎左侧区域能看到门把手的设置,预计该车将采用侧开式尾门。除此之外,新车的后包围造型宽厚,排气系统则采用了隐藏式的布局方式。

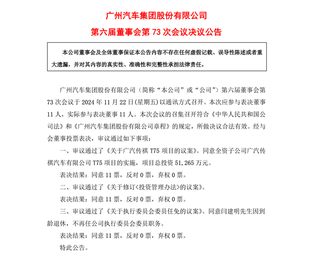
值得一提的是,这款“传祺T75”并非临时规划的车型,早在2024年11月22日,广州汽车集团股份有限公司召开第六届董事会第73次会议,就已审议通过《关于广汽传祺T75项目的议案》,同意全资子公司广汽传祺汽车有限公司实施该项目,项目总投资达51265万元,此次会议的表决结果为11票全票同意,无反对及弃权票。目前关于传祺 T75 的详细配置信息尚未完全公布,后续更多车型细节,可关注2026北京车展的相关报道。(AI编译/汽车之家 毕业)